ЭНИМЦ Моделирующие Системы ЭНИМЦ Моделирующие Системы
   
 
О КОМПАНИИ
ПРОДУКЦИЯ И УСЛУГИ
Тренажеры
Автоматизированные обучающие системы
Корпоративные информационные системы
НИОКР
Новые типы ЯЭУ
Экспериментальные работы и стенды
Программные инструменты
DynCo
TRAC
Анализ радиационной безопасности
Радиационная медицина
Учебные мобильные приложения
НОВОСТИ
КОНТАКТЫ
ВАКАНСИИ

Программный комлекс Dynco

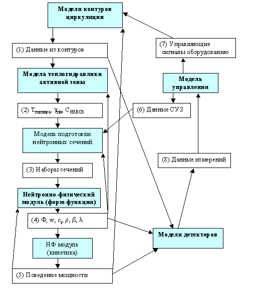
В настоящее время трехмерный расчет активной зоны является неотъемлемой частью всех современных тренажерных систем. Задачей математических моделей является обеспечение тренажера информацией обо всех изменениях состояния объекта моделирования в максимально короткое время и с максимальной достоверностью. Программа DynCo моделирует один из самых важных элементов АЭС – активную зону реактора.

Назначение программы

Программа Dynco предназначена для выполнения комплексного нейтронно-физического и теплогидравлического динамического расчета активной зоны реакторов в трехмерной гекс-Z геометрии.
Главными критериями при разработке являлись обеспечение максимально полного воспроизведения процессов в активной зоне и расчет их с максимальной точностью при обеспечении моделирования в реальном времени на персональных компьютерах.
Кроме математической модели, внимание также уделяется развитию удобных средств задания исходных данных и анализа результатов расчета.

Программа производит моделирование следующих процессов и содержит модули:

  • Пространственная нейтронно-физическая модель:
    • Ш Трехмерная диффузионная модель (гекс-Z геометрия)
    • Ш Точечная кинетическая модель с пространственными коэффициентами
    • Ш Отравление 3-х мерное распределение (стационарное и динамика)
    • Ш Остаточное энерговыделение
    • Ш Выгорание
    • Ш СУЗ
    • Ш Борное регулирование
    • Ш Система детекторов (АКНП)
    • Ш Реактиметр
    • Ш Автоматическая система поддержания мощности
  • vКвази-трехмерная стационарная теплогидравлическая модель
    Ш Нестационарная модель передачи тепла для топлива
vСистема подготовки констант


Рис. 1 Картограмма активной зоны реактора ВВЭР-440.

Структурная диаграмма программы DynCo





Рис. 2 Структурная диаграмма программы DynCo.


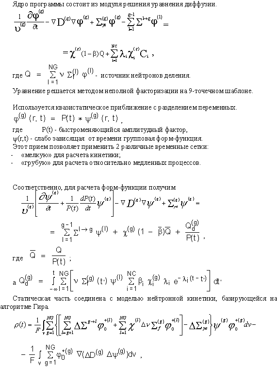
Теоретические основы нейтронно-физического расчета




Кроме того, возможен прямой расчет реактивности через К-эффективное.


Расчет нейтронно-физических констант

Групповые константы состоят из следующих величин:


      - коэффициенты диффузии Dr и Dz, отличающиеся в различных направлениях;
      - сечения увода из группы Sув;
      - сечение размножения nSf;

      - сечение перехода из группы.
Ограничения на максимальное число групп не существует, но на практике использовались 2-х и 4-х групповой расчет.

Константы готовятся на основе предварительно насчитанной библиотеки, в которой варьируются следующие параметры:
    • номер материала (ТВС без ОР СУЗ и с введенным ОР СУЗ считаются разными материалами);
    • средняя температура топливной композиции;
    • средняя плотность теплоносителя;
    • выгорание топлива;
    • концентрация борной кислоты (для реакторов ВВЭР).
    Дополнительно вводятся поправки на отравление основными нуклидами (Xe и Sm), которые рассчитываются на основе решения дифференциальных уравнений для концентраций соответствующих нуклидов в каждой точке расчетной сетки.

    Точность моделирования


    Верификация моделей проводилась путем сравнения результатов расчетов по программе DynCo c расчетами по эксплуатационным программам, а также прецизионными расчетами по программе MCNP (метод Монте-Карло).
    Погрешность расчета Кэфф составляет:

        - 0.3% при 7 точках на ТВС (Кэфф=1.002344);
        - 1% при 1 точке на ТВС (Кэфф=1.009745).
      Дифференциальные параметры- гладкое поведение.

    Рис. 3 Расчет пустотного эффекта реактивности реактора ВВЭР-1000
      Рис. 4 Зависимость нейтронного потока в поперечном сечении
      реактора от глубины погружения группы СУЗ


      Нестационарный бенчмарк


      Моделирование динамики проводилось путем расчета международного бенчмарка AER-1. Он заключается в моделировании «выстреливания» из активной зоны одного стержня СУЗ с последующим срабатыванием аварийной защиты.
      Значения нейтронно-физических констант для ТВС различного обогащения и стержней СУЗ заранее заданы.
      Приведены расчеты с различным высотным разбиением активной зоны: 15 и 105 расчетных точек. Поскольку моделирование ОР СУЗ происходит через нейтронно-физические константы, шаг расчетной сетки имеет большое значение.

      Рис. 5 Поведение реактивности при расчете бенчмарка АЕR-1


      Рис. 6 Поведение нейтронной мощности при расчете бенчмарка АЕR-1

      Поскольку схема расчета динамики является явной, то необходимо введение дополнительных мер стабилизации.
      Такой мерой является введение мощностного коэффициента реактивности в параметр уравнения кинетики. На мелком временном шаге реактивность корректируется с учетом изменения интегральной мощности реактора.
      На моделирование установившихся режимов этот подход не влияет, однако допускается значительно больший интервал между пересчетами форм-функции.

      Расчет режима УРБ реактора ВВЭР-1000


      В режиме ускоренной разгрузки блока (УРБ), одна группа ОР СУЗ сбрасывается в активную зону реактора, а другая движется вниз с рабочей скоростью.

      Рис. 7 Поведение мощности реактора ВВЭР-1000 в режиме с дополнительной коррекцией реактивности (ОС) и без нее, (включая мелкую временную сетку)

      При моделировании режима не учитывались теплоемкость топлива, то есть температурный режим точно соответствует мгновенной мощности реактора.

      Влияние частоты пересчета трехмерных полей на протекание переходного процесса


      При расчете режима УРБ использовался интервал пересчета форм-функции 0.01 сек и 1 сек. При этом дополнительно моделировался процесс постепенного охлаждения топливных стержней, который замедляет выделение положительной реактивности в результате Доплер-эффекта.
      Характер переходного процесса не зависит от частоты пересчета трехмерных полей, параметры равновесного состояния также идентичны, но величина колебания мощности составляет соответственно 22% и 30%.

      Рис. 8 Поведение мощности реактора ВВЭР-1000 в режиме УРБ при
      расчете с различной частотой пересчета форм-функции

      Модель родиевого ДПЗ


      Программа DynCo также является основой для дополнительных моделей.

      Основывается на решении дифференциальных уравнений для концентраций соответствующих нуклидов и их вкладе в ток активации детектора (ia), а также ток в результате Комптон-эффекта (ik).




      Основываясь обратном решении уравнений, возможно отладить схему преобразователя, существенно снижающего инерционность, свойственною детекторам прямого заряда.

      Рис. 9 Поведение нейтронного потока в месте установки ДПЗ, тока детектора при изменении потока, а также выход корректора инерционности ДПЗ


         
        © 2001-2026 ЭНИМЦ Моделирующие Системы