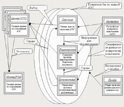
Система имеет территориально-распределенный характер: центральная часть программного комплекса устанавливается в концерне Росэнергоатом, а периферийные его части – на российских АЭС. При этом удаленные площадки могут связываться самыми разнообразными по скорости и качеству каналами связи.
На АЭС система предоставляет средства автоматизации процедур, которые предусмотрены Положением ГАН РФ "О выдаче разрешений федерального надзора России по ядерной и радиационной безопасности на право ведения работ в области использования атомной энергии работникам АЭС".
Данные с АЭС автоматически поступают в центральную часть системы, где они могут использоваться сотрудниками концерна Росэнергоатом. Для обработки и анализа данных в системе предусмотрены специализированные модули построения отчетов заданной формы.
Таким образом, система СПКР решает следующие основные задачи:
- Сбор, хранение и организация доступа к необходимой информации по кадровому составу АЭС и отрасли;
- Поддержка процедур получения, соблюдения и продления срока действия разрешений персонала АЭС на право ведения работ в области использования атомной энергии;
- Централизованный сбор необходимой информации с АЭС в интегрированной базе данных концерна РЭА и поддержка принятия кадровых решений в масштабе отрасли.
|  | СПКР реализована на платформе Lotus Notes/Domino, которая позволяет организовать эффективную систему передачи информации и взаимодействия в масштабах распределенной корпоративной сети, а также реализовать необходимые требования, касающиеся защиты конфиденциальной информации.
Пилотные комплексы СПКР установлены на Нововоронежской и Кольской АЭС. |