ЭНИМЦ Моделирующие Системы ЭНИМЦ Моделирующие Системы
   
 
О КОМПАНИИ
ПРОДУКЦИЯ И УСЛУГИ
Тренажеры
Автоматизированные обучающие системы
Корпоративные информационные системы
Базовая платформа
Заказные системы
Типовые решения
НИОКР
Учебные мобильные приложения
НОВОСТИ
КОНТАКТЫ
ВАКАНСИИ

Система поддержки кадровых решений

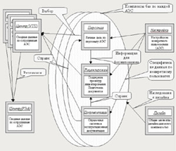
Система поддержки кадровых решений (СПКР) разрабатывается для концерна «Росэнергоатом» и обеспечивает сбор, хранение и структуризацию необходимых данных по персоналу АЭС с возможностью их последующего контроля, обработки и использования для принятия обоснованных кадровых решений в рамках отрасли.

Система имеет территориально-распределенный характер: центральная часть программного комплекса устанавливается в концерне Росэнергоатом, а периферийные его части – на российских АЭС. При этом удаленные площадки могут связываться самыми разнообразными по скорости и качеству каналами связи.

На АЭС система предоставляет средства автоматизации процедур, которые предусмотрены Положением ГАН РФ "О выдаче разрешений федерального надзора России по ядерной и радиационной безопасности на право ведения работ в области использования атомной энергии работникам АЭС".

Данные с АЭС автоматически поступают в центральную часть системы, где они могут использоваться сотрудниками концерна Росэнергоатом. Для обработки и анализа данных в системе предусмотрены специализированные модули построения отчетов заданной формы.

Таким образом, система СПКР решает следующие основные задачи:
  • Сбор, хранение и организация доступа к необходимой информации по кадровому составу АЭС и отрасли;
  • Поддержка процедур получения, соблюдения и продления срока действия разрешений персонала АЭС на право ведения работ в области использования атомной энергии;
  • Централизованный сбор необходимой информации с АЭС в интегрированной базе данных концерна РЭА и поддержка принятия кадровых решений в масштабе отрасли.
СПКР реализована на платформе Lotus Notes/Domino, которая позволяет организовать эффективную систему передачи информации и взаимодействия в масштабах распределенной корпоративной сети, а также реализовать необходимые требования, касающиеся защиты конфиденциальной информации.

Пилотные комплексы СПКР установлены на Нововоронежской и Кольской АЭС.



 
© 2001-2026 ЭНИМЦ Моделирующие Системы